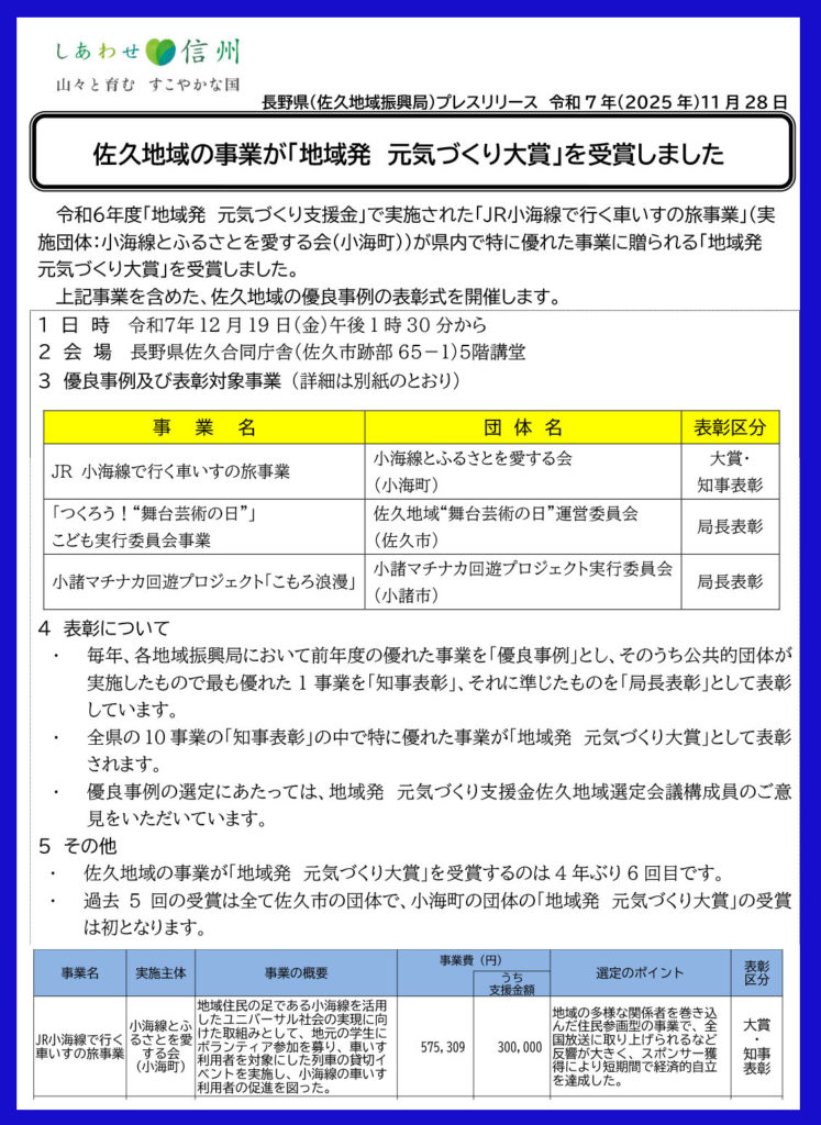
車いすの旅が「地域発 元気づくり大賞」を受賞 未設定 X 2025.12.02 2025年2月1日に開催したJR小海線で行く車いすの旅事業が「地域発元気づくり大賞」を受賞できることになりました! ひとえにご協力いただいた皆様のおかげであり、改めて感謝申し上げます。
コメント